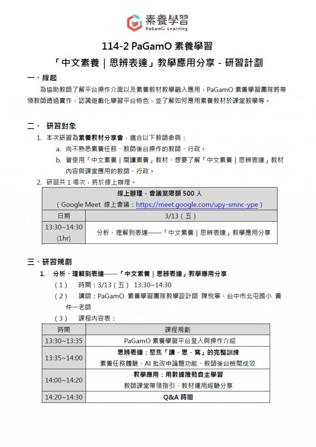
PaGamO素養學習 「中文素養|思辨表達」教學應用分享

上一則公告 下一則公告

研習競賽 / 張貼者 資訊組長    


張貼日期: 2026-03-06 09:57:17  點閱:53


一、依據教育部核定「推動中小學數位學習精進方案」114年國民中小學實施計畫展延案辦理。

二、因應本學期PaGamO中文素養授權對象調整至3-6年級,且中年級教材內容調整為「中文素養|思辨表達」,廠商爰辦理旨揭研習。

三、研習資訊:

(一)名稱:PaGamO素養學習 「中文素養|思辨表達」教學應用分享。

(二)日期:115年3月13日(星期五)下午1時30分至2時30分。

(三)地點:線上會議室(https://meet.google.com/upy-smnc-ype)。

(四)對象:

1. 尚不熟悉素養任務、教師後台操作的教師、行政人員。 

2. 曾使用「中文素養|閱讀素養」教材、想要了解「中文素養|思辨表達」教材內容與課堂應用的教師、行政人員。

(五)報名方式:至全教網報名(研習代碼:5513932)。本研習開設單位為南投縣漳興國小,請以進階搜尋方式,輸入代碼報名。

四、檢附研習計畫1份。請貴校惠予參訓教師公假登記。


相關照片
近月內熱門公告
  • 2026-04-02 73
      彰化縣115學年度國民小學暨幼兒園教師聯合甄選簡章
  • 2026-04-13 72
      靖娟兒童安全文教基金會辦理之「114學年度第2學期國民中小學推動...
  • 2026-03-25 69
      114學年度原住民族教育資源中心辦理【原語扎根】族語認證輔導(...
  • 2026-03-25 65
      「I want to Test My English 英語自主檢測系統114學年度第二次...
  • 2026-04-08 64
      恭賀!2026彰化縣數位閱讀競賽寒假閱讀小奇兵知識挑戰賽,本校學...
  • 2026-03-25 63
      114學年度本土語文現職教師暨教支人員教學深化計畫回流班(閩南語...
  • 2026-03-26 63
      彰化縣政府規劃辦理「彰化囡仔好幸福-2026叢林動物派對」活動公...
  • 2026-03-31 63
      恭賀!本校學生參加115年第23屆總統盃全國小學溜冰錦標賽,榮獲佳...
  • 2026-04-08 55
      恭賀!本校114學年度臺灣母語繪本製作比賽,榮獲佳績 !
  • 2026-03-30 53
      ⌈B1科技輔助自主學習工作坊-不分科領域⌋教師研習
  • 2026-03-30 45
      因應清明連續假期將至,請務必加強宣導學生戲水安全觀念,提醒學...
  • 2026-04-18 44
      恭喜!恭賀!本校參加彰化縣114學年度教育盃民俗體育(獨輪車)錦標...
  • 2026-03-24 42
      預告修正本縣國中小校長、主任候聘人員甄選儲訓簡章及積分表等規...
  • 2026-04-02 38
      「2026年原住民族語E樂園繪本腳本徵稿活動」
  • 2026-04-02 38
      強化教師本土意識研討會實施計畫
  • 2026-04-09 38
      115學年度無教師證代理教師支持計畫-全國共學團」線上說明會
  • 2026-04-02 36
      國立清華大學舉辦「四事如意–雙閱讀素養計畫成果分享會」
  • 2026-03-30 34
      臺北翡翠水庫管理局115年度水資源環境教育學生導覽活動簡章,請...
  • 2026-03-30 33
      轉知環境部製作之《校園空氣品質防護手冊—小小偵探出動!》,請...
  • 2026-04-02 31
      國立中央大學暨「社團法人中華明日閱讀協會」辦理「2026明日說書...